2026年是三大周期交织碰撞的关键年份。
从经济周期来看,“十五五”时期将为基本实现社会主义现代化夯实基础,落地经济新旧动能加快转换的路线图,2026年是“十五五”的开局之年,开局之年的政策基调与政策力度颇受关注。
从债务周期来看,2026年是旧经济债务周期加快收尾与新经济债务周期加速开启的转换之年,地方政府债务、中小金融机构领域的债务风险化解成效明显,科创、绿色等领域的投融资活动将加速扩容。
从外部地缘周期来看,百年未有之大变局加速演进,2026年全球地缘冲突风险有增无减,欧洲乱局未平、中东战局涌起,美元、能源与大宗商品将在供给与价格两个方面,持续冲击全球实体产业与金融预期。
在这样的背景下,2026年全国两会意义特殊。在宏观经济运行方面,政府工作报告透露出如何应对周期叠加的基本思路和线索,本文对政府工作报告的内容作出以下五点解读,并认为2026年支持“股债双牛”的因素有所增多。
一、增长预期目标首次落入5%及以下区间,但5%的增长并不绝对优于4%
在对去年12月中央经济工作会议的解读中,我们曾提出2026年GDP增长预期目标将以区间形式略下调至4.5%—5%(参见财闻报道《定调2026!中央经济工作会议六大关注点解读》)。本次政府工作报告提出2026年经济增长预期目标正是4.5%—5%,并提出在实际工作中努力争取更好结果。回顾历史,除2020年因情况特殊未设定具体增长目标以外,这是改革开放以来,首次经济增长预期目标落入5%及以下区间。
这一变化或主要来自以下几个方面。
首先,从全球经济增长规律来看,由于经济规模基数的抬升,以及劳动、土地、资本等要素的边际效率递减,从未有任何一个经济体曾经实现持续50年的高速增长(以平均增速7%以上为标准)。中国经济在过去40多年保持高速增长、低波动,已经是全球经济增长历史中的“奇迹”。实际上,以中国经济当前超过140万亿人民币的体量,以及人民币汇率的长期稳定趋势,只要维持4.5%的经济增速,对于全球经济增长的贡献率就能达到30%。
其次,以一个稍宽松的经济增长约束为经济结构调整与优化转型争取空间,是落实“正确政绩观”、实现“质的有效提升与量的合理增长”的现实需要。正如本次政府工作报告指出,这一目标可以“为调结构、防风险、促改革留出空间,为后期更好发展打牢基础”。
从国内经济社会发展的现状与趋势来看,当前中国经济处在经济周期与债务周期的叠加过程中,实现新旧动能转换与经济高质量转型并非一日之功。正如本次政府工作报告指出,在“国内经济发展和转型中面临的老问题、新挑战仍然不少”,虽然我国经济并不缺乏拉动经济增长维持在5%以上的多种渠道和手段,但如果盲目追求高增长,将可能引发债务抬升、资源分配加速分化、民生水平压低等老问题,如果这些隐藏在经济长期高增长背后的结构性“老问题”不能顺利缓解,也不利于经济新动能的加快培育与潜力释放。
第三,经济增长目标的向下略调,并不会拖累中长期经济社会发展目标的实现。为实现2035年人均国内生产总值比2020年翻一番,考虑到人口增长率的变化,“十五五”与“十六五”期间我国年均GDP增速只要维持在3.6%以上便可实现该目标;如果假设汇率不变,若2035年人均GDP需要达到2万美元以上,GDP年均增速需要维持在4.2%左右。本次工作报告指出,今年“经济增长目标同2035年远景目标总体衔接,与我国经济长期增长潜力基本吻合”,按照滤波方法来计算潜在经济增速,至2035年我国潜在经济增长中枢或将回落至3.5%左右,但当前的主流拟合方法皆无法测度技术进步对于经济增长中枢的抬升作用,新动能的充分释放将有助于提升经济增长的中枢区间。
最后,5%的经济增长并不绝对优于4%。在此前以投资与债务驱动的经济增长模式中,资源配置倾向于“投资于物”,为了适应经济高质量发展的需要,以及从人口规模红利转向人力资源红利,弥合宏观统计与微观体感之间的温差,加大消费、民生等领域的投入与资源配置有利于稳定长期增长韧性,虽然“投资于人”会在短期带来一定的经济下行压力,但也应该是政策坚持的长期调整方向。


二、新增政府债务规模并未显著扩张,整合统筹使用转移支付有助于增强地方自主能力
2025年财政政策加码发力的同时,固定资产投资增速出现了罕见的负增长(同比增长-3.8%),其中基建投资同比为-1.48%,房地产开发投资同比为-17.2%,制造业投资为0.60%。在此背景下,中央经济工作会议提出要推动投资“止跌回稳”。财政部在国新办1月举行的新闻发布会上指出,按照中央经济工作会议部署,2026年财政部门将继续实施更加积极的财政政策,概括起来就是“总量增加、结构更优、效益更好、动能更强”。
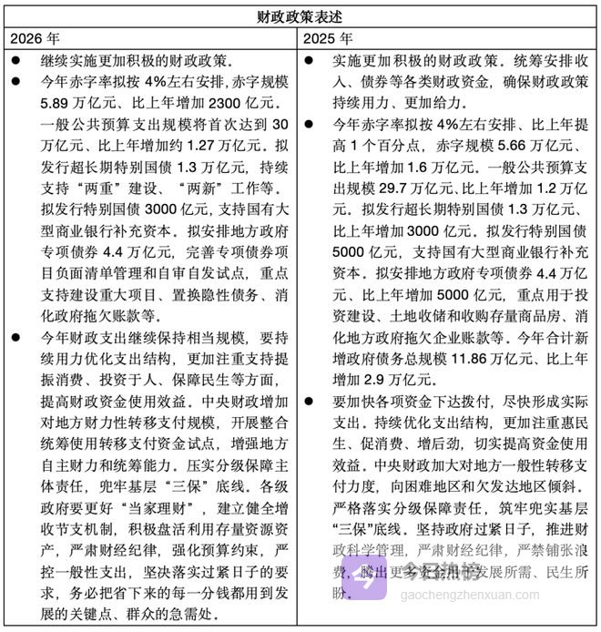
从总量增加来看,新增政府债务规模并未显著扩张,但一般公共预算支出增幅较大。本次政府工作报告提出,赤字率维持4%的较高水平,对应5.89万亿元赤字规模,加上1.3万亿元超长期特别国债和0.3万亿元特别国债,以及4.4万亿元新增地方政府债,新增政府债务规模达11.89万亿元,较去年新增300亿元,并未显著增加。
本次政府工作报告提出一般公共预算支出规模将首次达到30万亿元,这是总量增加的又一体现,或主要依赖调入资金和预算稳定资金的增加。按照30万亿元的数字反推,2026年一般公共预算的支出增速约为4.4%,如果不考虑调入资金和预算稳定调节资金,一般公共预算的收入增速或需要超过10%,才能使得赤字规模保持在5.89万亿元以内,而一般市场估计一般公共预算的增速或会低于2%。
此外,准财政工具有所扩围发力,新型政策性金融工具额度由去年的5000亿元扩充至今年的8000亿元。
从结构更优来看,完善专项债项目负面清单管理和自发自审试点,不仅有助于调结构,还有助于稳投资。负面清单管理主要解决的是“投什么”的问题,通过放宽准入限制,为财政支出结构的优化和新动能的培育提供了制度空间。自发自审试点主要解决的是“怎么快”和“谁负责”的问题,通过简政放权和压实责任,提升了稳投资的时效性和精准度。从今年年初来看,地方债对于稳定投资的托底作用边际改善,地方债发行开年提速,截至3月4日,新增专项债中用于项目建设的普通与项目收益专项债达7969.1亿元,而去年同期为5192.2亿元,普通及项目收益专项债占新增专项债的比例也较高,达88.3%。
从效益更好和动能更强来看,侧重对于地方自主财力和统筹能力的增强。一方面,传统的基建投资边际效应可能递减,而将资金投向“提振消费”(直接拉动内需)和“投资于人”(教育、医疗、技能培训,提升人力资本长期回报率),能产生更高的乘数效应和长期的社会效益。另一方面,过去转移支付往往“打酱油的钱不能买醋”,限制了地方手脚。开展整合统筹试点,赋予地方政府更大的资金调配权,使其能根据本地实际产业优势和痛点灵活施策,有助于提振地方政府的主动性与积极性。

三、社会综合融资成本目标由去年“下降”转为“低位运行”,结构性政策工具创新以及如何加大与财政政策的协调值得关注
今年1月,央行在国新办发布会上宣布下调各类结构性货币政策工具利率,如果一季度宏观经济运行良好,全面降准降息的必要性不高,特别是降息需要兼顾银行净息差以及政策利率的下调空间。本次政府工作报告提出“促进社会综合融资成本低位运行”,延续去年底货币政策例会表述,相比2025年“推动社会综合融资成本下降”有所不同,这也对应于经济增速目标的约束更有弹性。
与此同时,汇率对于货币政策及降准降息的掣肘显著减少,这与去年上半年及年中时的情形截然不同,虽然中东乱局有利于美元指数走强以及限制美联储的降息决策,但汇率因素对于货币政策宽松操作的约束显著减少。
今年CPI指标仍设定为2%,投资也需要及时止跌回稳,推动物价合理回升以及稳定投资皆是货币政策的重要目标。在避免流动性大水漫灌的约束下,货币政策或需要通过结构性货币政策工具发力,以及加强与财政政策的协同来突破货币数量供给约束。
回顾2025年,央行通过创设新工具(如服务消费与养老再贷款)、扩容旧工具(如科创再贷款),以及重启国债买卖,形成了多层次的精准支持体系。本次政府工作报告指出,2026年政府工作报告,要“优化创新结构性货币政策工具,适当增加规模,完善实施方式”。
从优化创新结构性货币政策工具角度而言,或主要包括“增量扩容”类工具、“补链纾困”类工具、“资本市场”类工具三类。一方面是原有工具额度上调,比如科技创新和技术改造再贷款规模再次提高,并且应用范围扩围等。一方面是针对实体经济痛点,创设针对性更强的新工具,比如数字经济基础设施再贷款,企业减负转型专项再贷款,稳出口与稳外贸再贷款等等。一方面是支持资本市场的工具更加多元,包括建立特定情景下向非银机构提供流动性的机制性安排,以及一级交易商信贷便利等流动性支持工具。
此外,本次报告还特别提出:充分发挥数据要素、知识产权等无形资产作用,强化考核评估、融资担保、风险补偿等支持措施,引导金融机构加力支持扩大内需、科技创新、中小微企业等重点领域,这也是结构性货币政策工具引导资源向科技金融、普惠金融等领域发力的直接体现。
从加强与财政政策的协同来看,央行在2025年四季度货币政策执行报告中指出,货币政策与财政政策的协同主要有三种方式:一是央行通过公开市场操作保持流动性充裕,支持政府债券顺利发行;二是通过“再贷款 财政贴息”方式,从信贷供需两端协同发力;三是通过担保等增信方式共同分担风险成本,提升金融机构放贷意愿。以政策性开发性金融工具为例,地方两会中广东、浙江、河南、吉林、陕西、辽宁、天津等省(市)提出争取并用好中央预算内投资、超长期特别国债或新型政策性金融工具,这或说明2026年新型政策性金融工具已经有所储备,本次报告提出其规模金额为8000亿元,相较去年增加3000亿元。央行可以通过流动性环境呵护、新增PSL(抵押补充贷款)或下调利率,以及引导银行提供配套融资等方式放大财政政策的效果,从而间接达到货币政策目标。
其中,“再贷款 财政贴息”模式已应用于支持提振消费、设备更新、中小微企业等领域,担保增信分担风险成本已应用于支持科创债发行领域。
总体上来看,在畅通货币政策传导机制方面,央行负责“放水”和“压价”,保持流动性合理充裕,维持低利率环境;政策性银行负责“修渠”和“引水”,将资金精准导向新基建、高科技、绿色转型等实体领域;商业银行负责“配水”,跟随投放,放大杠杆;财政政策通过贴息以及配套资金或政策,实现货币政策精准作用于目标主体或目标项目。
此外,从政策效果评估看,今年表示“将各类经济政策和非经济政策、存量政策和增量政策纳入宏观政策取向一致性评估”,与去年相比,新增“存量政策和增量政策”表述,后续在落地增量政策时,除了当前经济形势,或更加注重存量政策的作用发挥。

四、扩大内需仍是首要任务,新质生产力领域所提及的行业有所变化
着力建设强大国内市场仍是2026年首要政府工作任务。
从提振消费来看,促进居民增收以及完善社保仍是长期措施,短期政策主要包括以旧换新及促内需专项资金两个方面。在以旧换新领域,今年安排2500亿元超长期特别国债,相较去年减少500亿元,或主要考虑到前期政策在耐用消费品领域已经起到了提前消费的作用,从支持方向上或更加偏重于向服务消费进行扩围。在促内需专项资金方面,这是扩内需领域的政策创新,组合运用贷款贴息、融资担保、风险补偿等方式支持扩大内需。
从扩大有效投资来看,首次明确聚焦“新质生产力”“新型城镇化”“人的全面发展”,这是对扩大有效投资方向的细化与升级。2026年安排中央预算内投资7550亿元,相较去年增加200亿元;安排8000亿元超长期特别国债用于“两重”建设,与去年持平;用于设备更新领域的超长期特别国债为2000亿元,与去年持平。新型政策性金融工具发行8000亿元,相较去年增加3000亿元,规模增长较为显著,这说明去年4到10月该工具对于项目启动和项目投资拉动取得了较好的效果,通过补充项目资本金有助于投资项目实物工作量加快形成。
新质生产力领域所提及的行业有所变化。根据本次政府工作报告,今年更聚焦关键核心技术领域(如集成电路、生物医药),新增“未来能源、脑机接口”等未来产业方向,弱化了消费端智能终端的直接提及。2025年处于新兴产业“应用示范”阶段(如5G规模化、智能终端普及),重点是让技术落地;2026 年则进入“支柱化培育”阶段,需要聚焦集成电路、生物医药等卡脖子领域,同时布局未来能源、脑机接口等下一代技术,推动产业从 “应用” 向“支柱”升级。在未来产业领域,增加建立“未来产业风险分担机制”的说法,这是为了降低创新试错成本,激活从初创到领军的全链条创新活力,完善产业生态。

五、股债双牛的预期能否实现?支持股债双牛的有利因素整体增多
整体上来看,我国整体远离了全球地缘形势动荡冲突的中心,今年的两会政府工作报告更是从五年周期的维度,提出经济顶住压力、求稳求好的基本路线图,政策取向与措施给权益市场和固收市场都提供了一定的线索和依据。
从权益市场来看,受中东地缘形势冲击,当前权益市场存在外部不确定性影响因素的加大,恒生科技的趋弱似乎也正在影响对于传统科技公司绩效的预期。但扩消费扩投资,新型政策性金融工具这一准财政政策显著扩容,继续稳定房地产市场,地方债务风险由隐性债务收尾转向经营性债务化解,以及对于新质生产力的持续大力支持,不仅有助于企业在微观层面改善绩效,更有利于市场对于整体估值抬升的信心。
从固收市场来看,经济预期增速目标的下调,对于实体融资成本保持低位的确认,新增政府债务规模并未显著扩张,经济基本面尚未摆脱政策依赖期,低通胀环境的持续,以及外需领域存在的不确定性,这些因素也为债市的坚挺提供了一些支撑。
过去,债券被视为避险资产,股票被视为风险资产,两者风险偏好截然相反。但这种界限可能会变得愈加模糊。一方面是高股息资产的“债性”增强,许多央国企和成熟科技公司提高了分红比例,使得股票具备了类似债券的稳定现金流属性。当债市收益率过低时,资金会流向高股息股票;而当股市波动时,这些股票的防御性又使其像债券一样稳健。这种资产属性的融合减少了资金在股债之间的剧烈切换。一方面是政策托底消除尾部风险,宏观经济政策的持续发力减少了市场对系统性风险的担忧。当“黑天鹅风险”降低时,资金不再需要在极度避险和极度冒险之间做单选题,而可能倾向于均衡配置。
总体上看,2026年股债跷跷板效应或有所削弱,这也是中国宏观经济从高速增长向高质量发展转型在金融市场的映射。
(本文作者张林系远东资信研究院副院长)
原创文章,作者:高峻峰,如若转载,请注明出处:http://m.gaochengzhenxuan.com/rebang/8949.html